пользователей:
30398
предметов:
12406
вопросов:
234839
Конспект-online
РЕГИСТРАЦИЯ
ЭКСКУРСИЯ
I семестр
:
»
Исследование операций
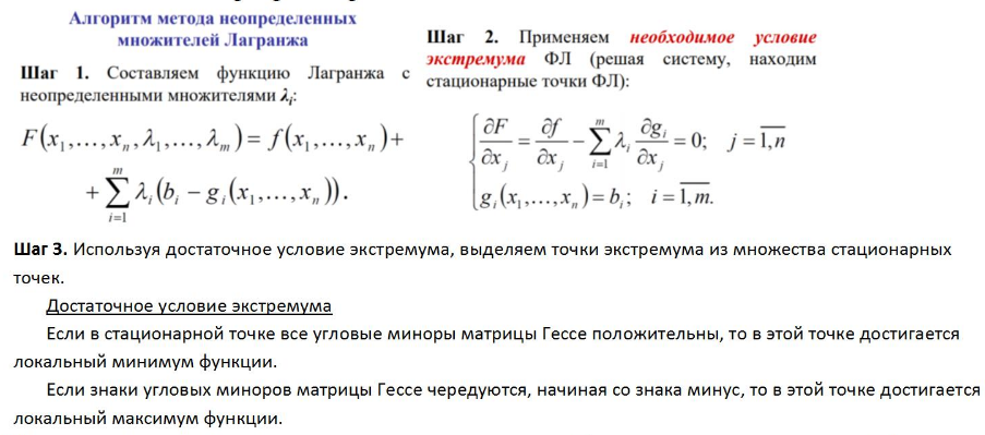
13. Метод неопределенных коэффициентов Лагранжа решения нелинейной задачи математического программирования
14.01.2020; 18:59
комментариев: 0
хиты: 219
рейтинг:
0
для добавления комментариев необходимо
авторизироваться
.
Copyright © 2013-2025. All Rights Reserved.
помощь