ВОПРОС 1.
ФОТКА С ПОТОКОМ В БИЛЕТЕ 5.
ВОПРОС 2.
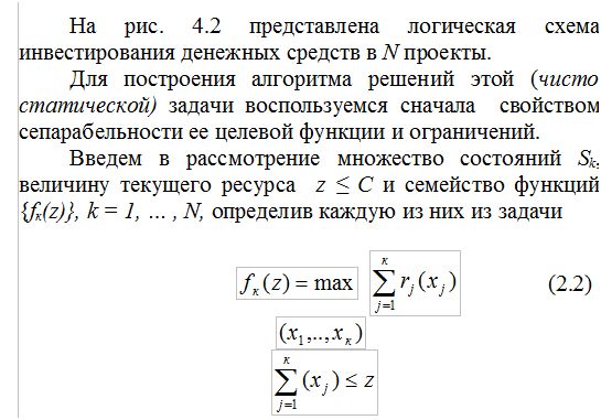
Задача инвестирования.
Коммерческая фирма располагает денежными средствами заданной величины С для инвестирования в N перспективные проекты (производственные или инновационные программы, приобретение ценных бумаг и т. д.). Необходимо найти такую стратегию размещения этих средств в проекты, которая обеспечит фирме наибольший суммарный доход от всех проектов.
ВОПРОС 3.
Отсутствует.
