Если на пути световой волны находятся непрозрачные тела или экраны с отверстиями, то грубые наблюдения показывают, что за этими телами образуется область тени. Эту область можно очертить геометрически, полагая, что свет распространяется прямолинейно, световые лучи есть прямые линии.
Более детальное наблюдение показывает, что световые волны заходят в область геометрической тени, причём на границе между областями света и тени появляются чередующиеся максимумы и минимумы света, свидетельствующие о некотором перераспределении световой энергии на этой границе. Дифракция света –огибание лучами света границы непрозрачных тел (экранов); проникновение света в область геометрической тени
Дифракцией называется совокупность явлений, наблюдаемых при распространении света в среде с резкими неоднородностями, размеры которых сравнимы с длиной волны, и связанных с отклонениями от законов геометрической оптики.
Огибание препятствий звуковыми волнами (дифракция звуковых волн) наблюдается нами постоянно (мы слышим звук за углом дома). Для наблюдения дифракции световых лучей нужны особые условия, это связано с малой длиной световых волн.
Явление дифракции объясняется с помощью принципа Гюйгенса, согласно которому каждая точка, до которой доходит волна, служит центром вторичных волн, а огибающая этих волн задает положение волнового фронта в следующий момент времени.
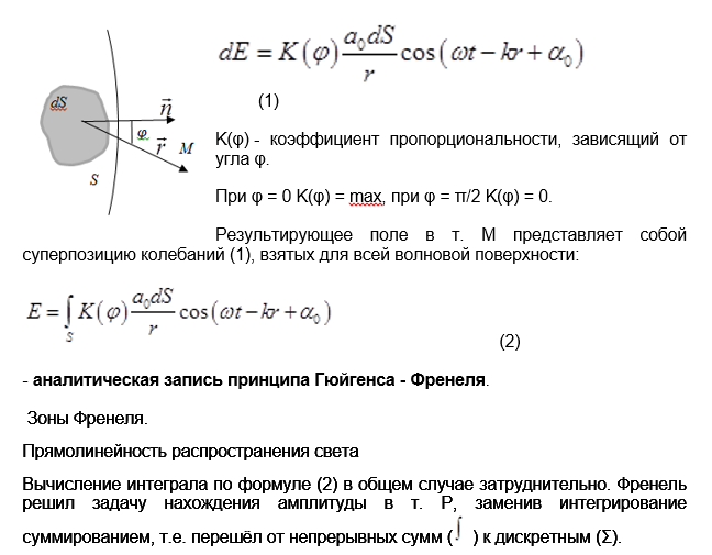
Пусть плоская волна нормально падает на отверстие в непрозрачном экране (рис.1). Каждая точка участка волнового фронта, выделенного отверстием, служит источником вторичных волн (в однородной изотопной среде они сферические).
Построив огибающую вторичных волн для некоторого момента времени, видим, что фронт волны заходит в область геометрической тени, т.е. волна огибает края отверстия.
Принцип Гюйгенса решает лишь задачу о направлении распространения волнового фронта, но не затрагивает вопроса об амплитуде и интенсивности волн, распространяющихся по разным направлениям.
Решающую роль в утверждении волновой природы света сыграл О. Френель. Он объяснил явление дифракции и дал метод ее количественного расчета. Френель вложил в принцип Гюйгенса физический смысл, дополнив его идеей интерференции вторичных волн.
При рассмотрении дифракции Френель исходил из нескольких основных положений, принимаемых без доказательства. Совокупность этих утверждений и называется принципом Гюйгенса–Френеля.
Согласно принципу Гюйгенса, каждую точку фронта волны можно рассматривать как источник вторичных волн.
Френель существенно развил этот принцип:
- Все вторичные источники фронта волны, исходящей из одного источника, когерентны между собой.
- Равные по площади участки волновой поверхности излучают равные интенсивности (мощности).
- Каждый вторичный источник излучает свет преимущественно в направлении внешней нормали к волновой поверхности в этой точке. Амплитуда вторичных волн в направлении, составляющем угол α с нормалью, тем меньше, чем больше угол α, и равна нулю при
- Для вторичных источников справедлив принцип суперпозиции: излучение одних участков волновой поверхности не влияет на излучение других (если часть волновой поверхности прикрыть непрозрачным экраном, вторичные волны будут излучаться открытыми участками так, как если бы экрана не было).
Используя эти положения, Френель уже мог сделать количественные расчеты дифракционной картины.
Амплитуда dA колебаний, возбуждаемых в точке М вторичным источником,
пропорциональна отношению площади dS участка волновой поверхности
S к расстоянию r от него до т. М, и зависит от угла α между внешней нормалью к волновой поверхности и направлением от элемента dS в точку М.
Точечный источник S создаёт сферическую волну. Требуется определить амплитуду колебаний волны в т. Р. Волновая поверхность в некоторой точке О будет представлять сферу. Френель предложил разбить ее на кольцевые зоны (секторы) так, что расстояния от краев каждой зоны до т. Р отличается на λ/2. Построенные таким образом сектора сферы называются зонами Френеля.
Волны, приходящие в т. Р от аналогичных точек двух соседних зон имеют противоположные фазы, т.к. разность хода между этими волнами равна λ/2.
При не слишком больших m (m – номер зоны), площади зон Френеля примерно равны S1= S2 =Sm. С ростом номера зоны m увеличивается расстояние bm, от зоны до т. Р и угол φ между нормаль. к элементам зоны и направлением на т. Р. Тогда по формуле (1) амплитуда Am колебания, возбуждаемого m -й-зоной в т. Р, монотонно убывает
А1 >A2 >A3 >Am >…>A∞.
Т.к. волны от двух соседних зон приходят в т. Р в противофазе, они ослабляют друг друга и тогда результирующая амплитуда в т. Р равна
Арез = А1 -A2 +A3 –A4+…
Т.к. Am монотонно убывает, то можно считать
Амплитуда, создаваемая в некоторой точке Р всей сферической волновой поверхностью, равна половине амплитуды первой зоны. Следовательно, распространение света отS к Р происходит так, будто световой поток распространяется внутри очень узкого канала вдоль линии SР. т. е. прямолинейно.
Зонные пластинки служат для усиления интенсивности света в т. Р путем перекрывания четных (или нечетных) зон Френеля - амплитудные зонные пластинки, или изменения фазы волны на π, при прохождении через более толстые- четные (нечетные) участки пластинки - фазовые зонные пластинки.
