К диамагнетикам относятся металлы Bi, Ag, Au, Cu; вода; стекло; инертные газы и др.
Магнитная проницаемость и магнитная восприимчивость χ < 0; µ < 1;
χ ~ 10-5 ÷ 10-7.
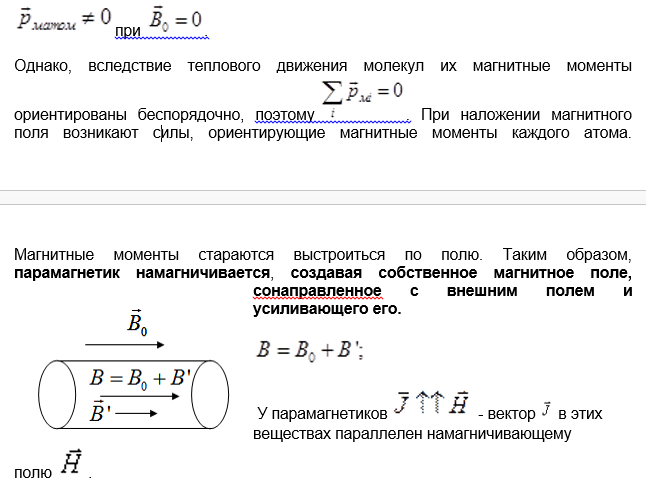
Парамагнетизм - свойство веществ во внешнем магнитном поле намагничиваться в направлении этого поля, поэтому внутри парамагнетика к действию внешнего поля прибавляется действие наведенного внутреннего поля.
Парамагнетиками называются вещества, атомы которых имеют, в отсутствие внешнего магнитного поля, отличный от нуля
Парамагнетиками называются вещества, у которых атомы в отсутствии внешнего магнитного поля обладают некоторым постоянным магнитным моментом
К парамагнетикам относятся: редкоземельные металлы, Pt, Al, Mg, Cr, многие щелочные металлы, кислород , оксид азота NO, хлорное железо и др.
Магнитная проницаемость и магнитная восприимчивость парамагнетиков µ > 1; χ > 0.
χ ~ 10-3 ÷ 10-5
Ферромагнетики обладают намагниченностью в отсутствии магнитного поля.
ферромагнетики – вещества, способные сильно намагничиваться в магнитном поле, . Это железо, кобальт, никель и некоторые сплавы.
Ферромагнетики – это такие вещества, которые в определённом интервале температур проявляют спонтанную, или самопроизвольную намагниченность, то есть они могут быть намагничены даже при отсутствии внешнего магнитного поля. Именно спонтанная намагниченность приводит к очень сильным магнитным свойствам вещества.
Типичными представителями ферромагнетиков являются железо, кобальт и их сплавы.
К основным свойствам ферромагнетиков относится сложная нелинейная зависимость намагниченности J от напряжённости магнитного поля Н, или индукции В от Н. При этом уже для небольших значений Н намагниченность J может достигать насыщения (см. рис.).
Ферромагнетики обладают остаточным магнетизмом, т. е. они могут сохранять состояние намагниченности и при отсутствии намагничивающего поля. Остаточный магнетизм является результатом магнитного гистерезиса, который наблюдается при перемагничивании ферромагнетика и проявляется в том, что изменение намагниченности ферромагнетика в переменном магнитном поле отстает от изменения напряженности намагничивающего поля
Поясним сущность магнитного гистерезиса по рисунку
По оси абсцисс отложена напряженность Н намагничивающего поля, а по оси ординат – вектор намагниченности J ферромагнитного образца.
способность ферромагнетика сохранять намагниченное состояние.
Если ферромагнетик ранее не был намагничен, то с возрастанием величины Н намагниченность его будет возрастать в соответствии с кривой ОА (кривая начального намагничивания).
При некоторой напряженности поля Hs кривая намагничивания переходит в горизонтальную прямую – ферромагнетик намагничивается до насыщения, приобретая при этом максимальное для него значение вектора намагниченности Js. Уменьшение Н будет сопровождаться уменьшением J, которое пойдет по кривой AJR. Ордината JR (при H = 0) соответствует величине остаточной намагниченности ферромагнетика.
Для того чтобы полностью размагнитить образец, к нему надо приложить противоположное по знаку поле напряженностью Hс. Величина Нс будет показывать задерживающую силу данного ферромагнетика.
Дальнейшее увеличение отрицательного поля приведет в точке D к намагниченности до насыщения Js в другом направлении.
Уменьшение поля до нуля и повторное увеличение положительного значения H приведет к замкнутой, симметричной относительно точки О кривой – петле гистерезиса.
Вид петли гистерезиса для разных ферромагнетиков различен. Площадь петли гистерезиса пропорциональна затрате энергии на однократное перемагничивание ферромагнитного образца.
Большой коэрцитивной силой (широкой петлей гистерезиса) обладают магнитотвердые материалы. Малую коэрцитивную силу имеют магнитомягкие материалы.
Ферромагнитные свойства наблюдается у веществ при температурах меньших так называемой температуры Кюри - ТК. При некоторой температуре, называемой точкой Кюри, ферромагнетик теряет ферромагнитные свойства и при более высокой температуре Т > ТК ведет себя как обычный парамагнетик
При температурах ниже точки Кюри ферромагнетик разбивается на малые области однородной самопроизвольной (спонтанной) намагниченности - домены. Линейные размеры доменов: 10-5 -10-4 м.
Внутри каждого домена вещество намагничено до насыщения. В отсутствии магнитного пола магнитные моменты доменов ориентированы в пространстве так, что результирующий магнитный момент всего ферромагнетика равен нулю. При наложении магнитного поля ферромагнетик намагничивается, т.е. приобретает отличный от нуля магнитный момент. В точке 0 ферромагнетик размагничен. С увеличением поля намагниченность растет сначала медленно (участок аб на рис.), затем намагниченность увеличивается в десятки раз (участок бв). Далее рост намагниченности снова замедляется (вг). Такое поведение намагниченности связано с тем, что действие поля на домены на разных стадиях процесса намагничивания - различно. В точке 0 ферромагнетик размагничен
