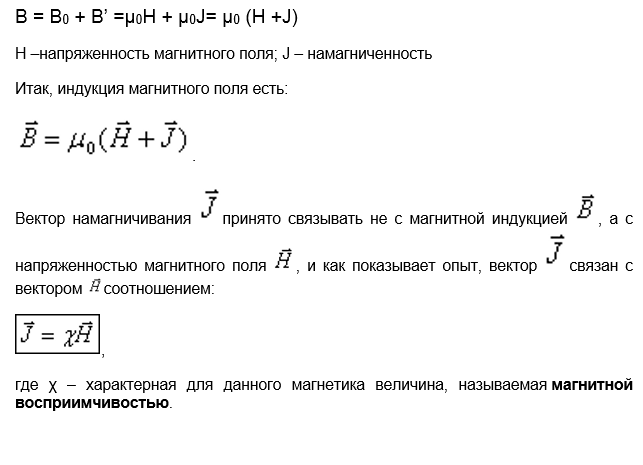
Магнитное поле создается проводниками с током, движущимися электрическими заряженными частицами и телами, а также переменными электрическими полями.
Силовой характеристикой магнитного поля служит вектор магнитной индукции поля созданного одним зарядом в вакууме:
