.jpg)
.jpg)
.jpg)
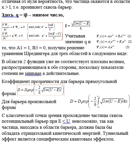
|
|
||||||
17. Гипотеза де Бройля. Волновые свойства вещества. Принцип неопределенности. Уравнение Шредингера. Пси-функция. Квантование энергии. Элементы квантовой механики. Частица в потенциальной «яме». Элементы квантовой механики. Прохождение частиц через потенциальный барьер
|
|||||||
|
|||||||